Page 40 - 中国药房(网络版)2022年2期_28_H
P. 40
36 慕长敏等:药师聊聊那些既能内服又能外用的中成药 2022 年 6 月 第 2 期
和三岁以下儿童慎用;皮肤有烫伤、损伤以及溃疡者禁用。
季
季德胜蛇药片德胜蛇药片
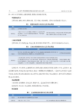
主要功效:清热,解毒,消肿止痛。用于毒蛇、毒虫咬伤。适应证及用法用量见表3。
表3 季德胜蛇药片的适应证及用法用量
项目目 内 外
外用用
内服服
项
适应证 用于毒蛇、毒虫咬伤
口服,第一次20片,以后每隔6小时续服10片;危急重症者将
外用,被毒虫咬伤后,以本品和水外搽,即可消肿止痛取
用法用量 剂量增加10~20片并适当缩短服药间隔时间。不能口服药
药粉,用酒调匀,敷患处,如已化脓,只需内服
者,可行鼻饲法给药
云南白药胶囊南白药胶囊
云
主要功效:具有化瘀止血,活血止痛,解毒消肿(医保甲类)。适应证及用法用量见表4。
表4 云南白药胶囊的适应证及用法用量
内
项 内服服 外
项目目
外用用
用于吐血、咳血、便血、痔血、崩漏下血,手术出血,疮疡肿毒及软组织挫伤,闭合性骨折,支
用于跌打损伤,瘀血肿痛
适应证 气管扩张及肺结核咳血,溃疡病出血,以及皮肤感染性疾病
刀、枪、跌打诸伤,无论轻重,出血者用温开水送服;瘀血肿痛与未流血者用酒送服;妇科各
症,用酒送服;但月经过多、红崩,用温水送服。毒疮初起,服1粒,另取药粉,用酒调匀敷患 取药粉,用酒调匀,敷患
用法用量
处,除已化脓的伤口,其他内出血各症均可内服。口服。1次1~2粒,1日4次(二至五岁按1/ 处,如已化脓,只需内服
4剂量服用;6至12岁按1/2剂量服用)。凡遇较重的跌打损伤可先服1粒保险
注意事项:孕妇禁用;过敏体质及有用药过敏史的患者应慎用;服药 1 日内,忌食蚕豆、鱼
类及酸冷食物;外用前务必清洁创面;临床上确需使用大剂量给药,一定要在医师的安全监控
下应用;用药后若出现过敏反应,应立即停用,视症状轻重给予抗过敏治疗,若外用可先清除药
物;运动员慎用。
龙血竭胶囊血竭胶囊
龙
主要功效:活血散瘀、定痛止血、敛疮生肌。适应证及用法用量见表5。
注意事项:本品用于浅表感染,深度创伤禁用;孕妇禁服。
珍
珍黄胶囊黄胶囊
表5 龙血竭胶囊的适应证及用法用量
外
项目目 内服服 外用用
项
内
适应证 用于跌打损伤妇女气血凝滞外伤出血等病症
用法用量 口服,1次4~6粒,1日3次 外用,取内容物适量,敷患处或用酒调敷患处

